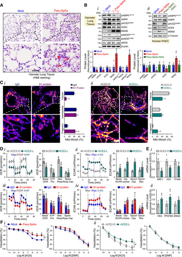
SARS-CoV-2 Spike Protein Impairs Endothelial Function via Downregulation of ACE 2

Originally publishedhttps://doi.org/10.1161/CIRCRESAHA.121.318902Circulation Research. 2021;128:1323–132
Read more: SARS-CoV-2 Spike Protein Impairs Endothelial Function via Downregulation of ACE 2

W styczniu 2019 roku WHO określiła rosnącą liczbę krytyków szczepień jako jedno z dziesięciu największych zagrożeń dla zdrowia na świecie, a od czasu bezprecedensowego fiaska szczepień koronacyjnych liczba osób odmawiających szczepień naprawdę wzrosła.

Tymczasem opór tworzy się nawet w ortodoksyjnym środowisku medycznym. Ale szefowie WHO nadal nalegają na nierealistyczny wskaźnik wyszczepialności wynoszący co najmniej 70 procent.

W tym artykule Jan Walter opisuje, z obszernymi cytatami źródłowymi, jakie techniki są nadal możliwe do zaszczepienia populacji, kiedy ludzie stają się coraz bardziej krytyczni wobec szczepień. Jest to napędzane jedynie przez ciągłą presję na masowe „szczepienia” 99,8% ludzi przeciwko nieśmiercionośnej chorobie, nowym typem „szczepionki”, która w rzeczywistości jest terapią genową z wykorzystaniem mRNA. Wydaje się, że to science fiction i jest mrożące krew w żyłach, ale metohody i techniki są dostępne. Powstaje pytanie, jak daleko pozwolimy mu zajść?

Read more: Johns Hopkins University potwierdza: Możesz zostać zaszczepiony testem PCR, nawet nie wiedząc
  1.   1 Comment
  2.   3553 Views
  Maria Flis — Artykuły w GW są drukowane szarą farbą i niszczą nam wzrok. Nie da się ich czytać bez bólu oczu. coraz rzadziej je czytam, co ciekawsze przenoszę we fragm. do kompa, poprawiając druk na czarno....

Kai Kisielinski Paul Giboni Andreas Prescher Bernd Klosterhalfen David Graessel Stefan Funken Oliver Kempski Oliver Hirsch

Private Practice, 40212 Düsseldorf, Germany Private Practice, 22763 Hamburg, Germany Institute of Molecular and Cellular Anatomy (MOCA), Wendlingweg 2, 52074 Aachen, Germany Institute of Pathology, Dueren Hospital, Roonstrasse 30, 52351 Dueren, Germany
 Institute of Neuroscience and Medicine, Forschungszentrum Jülich, 52425 Jülich, Germany Private Practice, 47803 Krefeld, Germany Institute of Neurosurgical Pathophysiology, University Medical Centre of the Johannes Gutenberg University of Mainz Langenbeckstr. 1, 55131 Mainz, Germany Department of Psychology, FOM University of Applied Sciences, 57078 Siegen, Germany Author to whom correspondence should be addressed.
 
Academic Editor: Paul B. Tchounwou
Int. J. Environ. Res. Public Health 202118(8), 4344; https://doi.org/10.3390/ijerph18084344
Received: 20 March 2021 / Revised: 15 April 2021 / Accepted: 16 April 2021 / Published: 20 April 2021
(This article belongs to the Section Environmental Health)
 

Abstract

Many countries introduced the requirement to wear masks in public spaces for containing SARS-CoV-2 making it commonplace in 2020. Up until now, there has been no comprehensive investigation as to the adverse health effects masks can cause. The aim was to find, test, evaluate and compile scientifically proven related side effects of wearing masks. For a quantitative evaluation, 44 mostly experimental studies were referenced, and for a substantive evaluation, 65 publications were found. The literature revealed relevant adverse effects of masks in numerous disciplines. In this paper, we refer to the psychological and physical deterioration as well as multiple symptoms described because of their consistent, recurrent and uniform presentation from different disciplines as a Mask-Induced Exhaustion Syndrome (MIES). We objectified evaluation evidenced changes in respiratory physiology of mask wearers with significant correlation of O2 drop and fatigue (p < 0.05), a clustered co-occurrence of respiratory impairment and O2 drop (67%), N95 mask and CO2 rise (82%), N95 mask and O2 drop (72%), N95 mask and headache (60%), respiratory impairment and temperature rise (88%), but also temperature rise and moisture (100%) under the masks. Extended mask-wearing by the general population could lead to relevant effects and consequences in many medical fields.
Read more: Is a Mask That Covers the Mouth and Nose Free from Undesirable Side Effects in Everyday Use and...
  1.   2 Comment
  2.   2492 Views
  herry — To be sure, Email Automation Bots is one of my fave platforms. I actually had everything in my hands in record time. Highly recommended!...
  Max — the provided information is very helpful for those who are on computers regularly. This link about how to find understanding-amended-tax-returns-and-electronic-signatures which provides them the idea of how new things are coming into market and what are their usages. This will allow them to earn mor......

Norwescy naukowcy: „Znaleźliśmy przyczynę”

NA ŻYWO: To spowodowało zakrzepy krwi • Jedna z osób zmarła

Grupa lekarzy w Norwegii twierdzi, że znaleźli wyjaśnienie, w jaki sposób szczepionka Astra Zeneca mogła spowodować zakrzepy krwi u trzech pracowników służby zdrowia. Jeden z zaszczepionych zmarł później.

- Znaleźliśmy przyczynę. To nic innego jak szczepionka może wyjaśnić, że pojawiła się ta odpowiedź immunologiczna, mówi Pål Andre Holme, profesor i główny lekarz Szpitala Uniwersyteckiego w Oslo, przed VG.

Read more: Norwescy naukowcy: „Znaleźliśmy przyczynę” - Astra Zeneca, zatory krwi

Najlepiej oczyszczać krew ziołami w okresie wiosennym. Po zimie we krwi gromadzą się toksyny, które wiosną najłatwiej usunąć z organizmu. Oczyszczanie krwi polecane jest osobom z podwyższonym poziomem cholesterolu we krwi, chorobami wątroby, nadciśnieniem, chorobami skóry, a także po zażyciu antybiotyków.

Przyczyny zanieczyszczenia krwi: słabe funkcjonowanie narządów wydalniczych (nerki, wątroba, jelita); nieprawidłowa dieta (szkodliwe tłuszcze, dodatki chemiczne, żywność chemiczna i wysokobiałkowa).

LIŚCIE BRZOZY
2 łyżki stołowe świeżych liści brzozy zalać 250-300 ml wrzącej wody. Zażywać 2 razy dziennie po jednej filiżance.

Brzoza zawiera substancje, które są w stanie kontrolować poziom cholesterolu we krwi i wzmacniać układ odpornościowy. Napar z brzozy jest idealny do pielęgnacji skóry z problemami.  

Read more: BĄDŹCIE ZDROWI! O wiosennych ziołach, oczyszczających krew
  1.   4 Comment
  2.   1770 Views
  Annimars — Zioła na odporność – dr inż. Monika Fijołek https://www.youtube.com/live/1QlOKr2TxLM?si=XPjPmThqOPmOOKPc...
  Annimars — DZIKIE rośliny, które POMOGĄ przetrwać GŁÓD - WIOSNA 2024 https://youtu.be/WGZY9UBbc7Y?si=sqoRxosoJklXH3ss...
  Annimars — Naukowiec ostrzega przed wprowadzaniem owadów do diety https://youtu.be/pJWeGX-YykY...

Schemat leczenia COVID-19

Na prośbę bardzo licznego grona lekarzy i tragicznej sytuacji epidemiologicznej w Polsce i na świecie ponownie udostępniam własny schemat leczenia. Uprzedzam, że udostępniam go w oparciu o swoje obserwacje i doświadczenia. Zawsze można go przeanalizować i zmienić w oparciu o własne doświadczenia. Zastrzegam, że to ja jestem autorem tego schematu. To jest mój projekt autorski, ja go stworzyłem, analizowałem i rozwijałem samodzielnie.

ENGLISH VERSION OF SCHEME

Tworzymy ośrodek badawczo – diagnostyczny. (szczegóły)

Dane dedykowanego konta do wpłat:

62 8642 1155 2015 1500 3524 0001

IBAN: PL62 8642 1155 2015 1500 3524 0001

Optima sp. z o.o. ul. św. Jana 32, 37-700 Przemyśl

Kod Swift: POLUPLPR

Zasady

Stały kontakt z pacjentem

Podstawową zasadą u mnie przy podejmowaniu się leczenia COVID-19 – lekarz musi mieć stały kontakt z pacjentem i obowiązkiem pacjenta jest codzienna relacja o stanie zdrowia. Nie przewiduję innego scenariusza leczenia. COVID-19 to bardzo nieprzewidywalna i niebezpieczna choroba, bywa śmiertelna. W żadnym przypadku pacjent nie może samodzielnie rozpocząć ani przerwać leczenia bez konsultacji z lekarzem.

Read more: Można wyleczyć Covid 19 w 48 godzin